SOLL-Konzept
Geschäftsprozess
IST-Analyse
Optimierung
Effizienzgewinne
Die Zukunft
Hamburger Tarife
Komfortable Mobilität in der gesamten Hansestadt via Bus, Bahn, Rad und Schiff ganz sorgenfrei
Mehr Infos
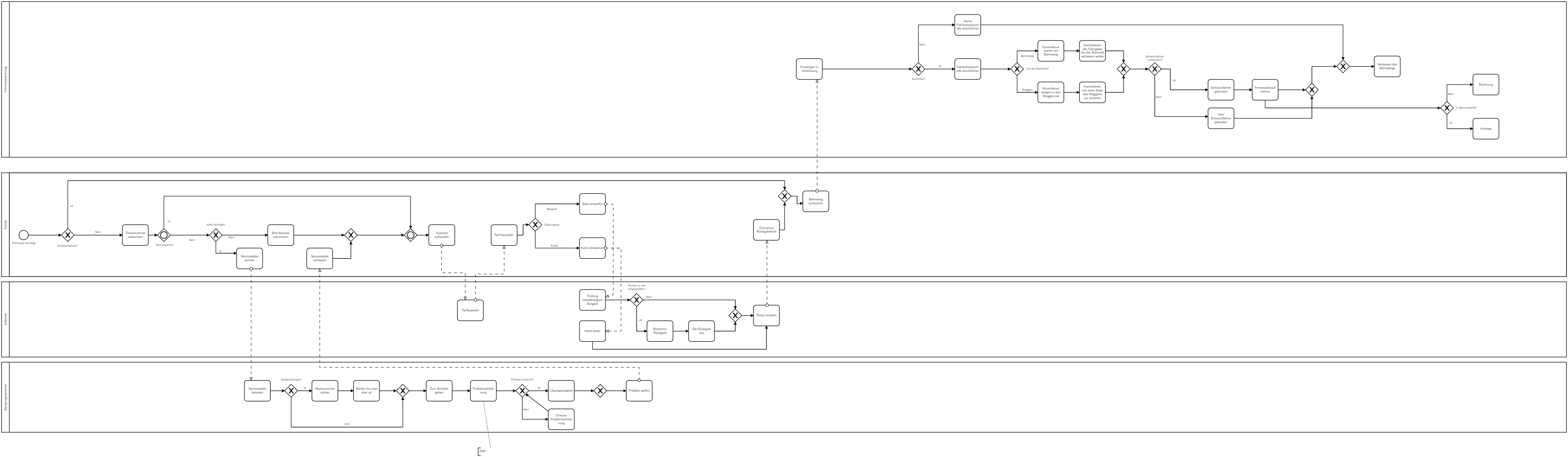
Unternehmen: Hamburger Verkehrsverbund (HVV)
Prozess: Erwerb und Nutzung einer Tarifkarte durch Kunden
- Kunden vergeuden abrechenbare Zeit für Verständnis von Ringen/Tarifen
- Zu hohe Beratungspersonalkosten für Tickets und Tarife
- Kundenzufriedenheit gering, da Tarife nicht intuitiv (Touristen)
- Teure Erfassung von Schwarzfahrern durch Kontrolleure
- Papierverschwendung durch ständiges Ticketdrucken
- Gewinnverlust bei Vielfahrern im Monatsabo
- Fehlende Kooperationen mit Läden im Bahnbereich